中国司法大数据研究院有限公司 2019年招聘公告 - 中华人民共和国最高人民法院
一、 公司简介:
中国司法大数据研究院有限公司(以下简称“公司”)是在中央政法委和最高人民法院的大力推动下,由最高人民法院信息中心与中国电子科技集团有限公司(以下简称“电科集团”)共同出资,作为电科集团二级成员单位,于2016年11月10日成立,注册资本为16680万元。公司是最高人民法院信息化顶层设计与集成总体单位、电科集团司法领域信息化智能化总体单位,旨在打造智慧司法引领型平台企业,提供国内领先、国际一流的司法信息服务,成为世界一流的司法大数据管理者、研究者和服务者。
经营范围涵盖智慧法院信息化咨询服务、顶层设计、标准规范研究,司法大数据资源处理和分析,司法大数据信息系统顶层设计、关键技术攻关、系统集成服务和运营管理服务,面向经济社会的司法大数据服务,面向司法领域的人工智能、物联网等先进计算研究,法院信息化集成与评估,司法信息安全,司法大数据人才培养和培训服务,其他司法相关的大数据归集、分析及人工智能研究和开发。
二、 薪酬福利:
1. 应届博士解决北京市户口;
2. 应届博士最高享有税后50万安家费;
3. 薪酬水平对标行业50分位值;
4. 全额五险一金+补充医疗+每月高额补助;
5. 各类奖励假期+高温假期+年休假;
6. 工会福利+节日慰问品+生日礼金等各类生活福利;
7. 具有竞争力的薪酬水平+绩效奖金 +年终奖金+项目奖+岗位提成。
中国司法大数据研究院有限公司(以下简称“公司”)是在中央政法委和最高人民法院的大力推动下,由最高人民法院信息中心与中国电子科技集团有限公司(以下简称“电科集团”)共同出资,作为电科集团二级成员单位,于2016年11月10日成立,注册资本为16680万元。公司是最高人民法院信息化顶层设计与集成总体单位、电科集团司法领域信息化智能化总体单位,旨在打造智慧司法引领型平台企业,提供国内领先、国际一流的司法信息服务,成为世界一流的司法大数据管理者、研究者和服务者。
经营范围涵盖智慧法院信息化咨询服务、顶层设计、标准规范研究,司法大数据资源处理和分析,司法大数据信息系统顶层设计、关键技术攻关、系统集成服务和运营管理服务,面向经济社会的司法大数据服务,面向司法领域的人工智能、物联网等先进计算研究,法院信息化集成与评估,司法信息安全,司法大数据人才培养和培训服务,其他司法相关的大数据归集、分析及人工智能研究和开发。
二、 薪酬福利:
1. 应届博士解决北京市户口;
2. 应届博士最高享有税后50万安家费;
3. 薪酬水平对标行业50分位值;
4. 全额五险一金+补充医疗+每月高额补助;
5. 各类奖励假期+高温假期+年休假;
6. 工会福利+节日慰问品+生日礼金等各类生活福利;
7. 具有竞争力的薪酬水平+绩效奖金 +年终奖金+项目奖+岗位提成。
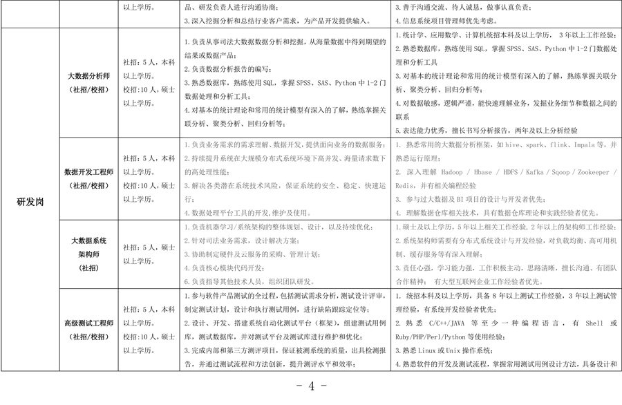
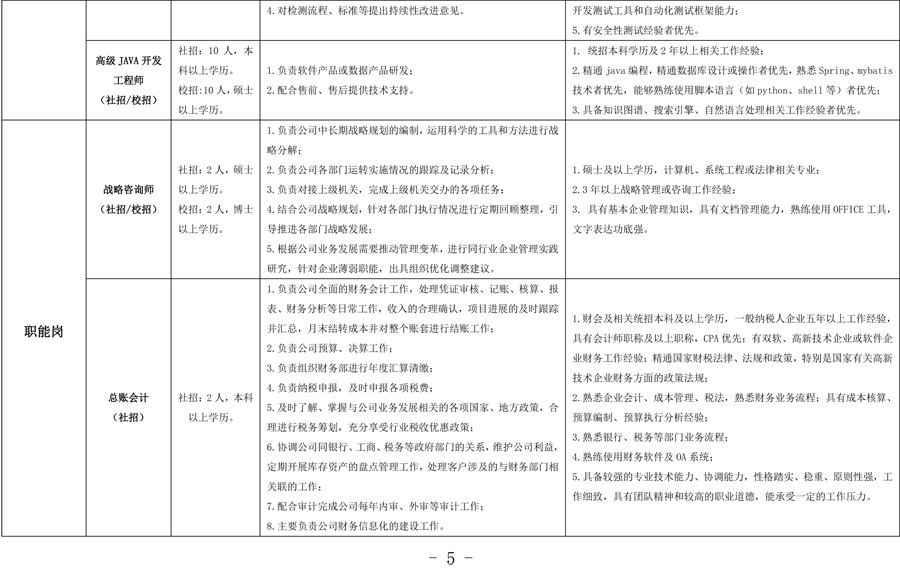
三、 职位信息:


责任编辑:韩绪光





